Bonjour,
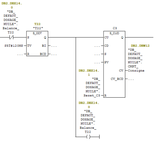
J'ai un problème en ce moment que je n'arrive pas à résoudre, j'essaye de créer un comptage tout les 120ms, j'ai fait ce programme, on simulation il marche parfaitement:
Le problème, c'est qu'en chargeant la CPU, il n'y a qu'un seul comptage et la temporisation à l'air de se figer (pour être sur que ce ne soit pas un problème de visualisation j'ai changer la tempo a 1s, j'ai le mm problème).
J'imagine que c'est le traitement de la CPU qui est trop lent, mais ça m'étonne fortement, car il n'y a pas besoin d'un traitement rapide pour fonctionné.
Hormis ça, les variables utilisés, ne sont écrites nul part ailleurs, dans un DB uniquement pour ça.
Problème programme CPU
-
jeanluc69
- Générateur de blocs fonctions

- Messages : 116
- Enregistré le : 20 oct. 2015, 20:52
- Localisation : LYON
Re: Problème programme CPU
C'est quoi ces blocs S_ODT S_CUD ? 
Re: Problème programme CPU
Le premier est un retard à la monter, qui se reset quand l'entrée est à 0. Et Le deuxième est un simple compteur d'incrémentation
Re: Problème programme CPU
Bonjour
Je n'aurai pas fait comme ça. J'aurais plutôt utilisé une impulsion (TP). Je n'utilise pas les temporisateurs mais plutôt les blocs fonction (sfb4, 5, ...) avec une instance dans un db ou en static dans le fb.
Après il serait bien de nous préciser le type exacte de CPU, le temps de cycle relevé, si l'appel du code en question se fait bien avec l'ob1 et si les blocs ob121 et 80 sont utilisés.
A+
Je n'aurai pas fait comme ça. J'aurais plutôt utilisé une impulsion (TP). Je n'utilise pas les temporisateurs mais plutôt les blocs fonction (sfb4, 5, ...) avec une instance dans un db ou en static dans le fb.
Après il serait bien de nous préciser le type exacte de CPU, le temps de cycle relevé, si l'appel du code en question se fait bien avec l'ob1 et si les blocs ob121 et 80 sont utilisés.
A+
- itasoft
- Mi homme - Mi automate

- Messages : 7810
- Enregistré le : 20 oct. 2015, 10:15
- Localisation : Lyon
- Contact :
Re: Problème programme CPU
slts,
Si S_ODT c'est une tempo bestiale TON ça doit marcher
Si S_ODT c'est une tempo bestiale TON ça doit marcher
Automaticien privé (de tout)
itasoft@free.fr
itasoft@free.fr
Re: Problème programme CPU
On doit même pouvoir remplacer DB2.DBX14.0 par T22.
Si quelquefois tu te sens petit, inutile, démoralisé ou dépressif, n'oublies jamais que tu as été un jour le plus rapide et le meilleur spermatozoïde de ta bande ...


