Page 1 sur 1

Grafcet Crouzet

Posté : 28 févr. 2017, 16:29
par Spinler
Salut à tous,
J'aurai besoin de vos lumières pour un programme sur Millenium 3.

Le programme de base réalise un comptage d'eau et un comptage d'énergie thermique, sur des compteurs branchés en série.
La volonté est de reprendre le comptage d'énergie en W et non plus en kW, seulement dans cette configuration certains "pulses" passent au travers.
Afin de compenser cette perte, il faudrait faire une soustraction de 360 tous les 3600 (une fois 3600 atteint, le comptage repart de 0).

N'ayant pas réussi à le faire avec les blocs fonctions, l'idée serait de la faire en grafcet, mais je ne sais pas comment m'y prendre...

Si vous avez une solution, je suis preneur...


Merci d'avance.

Re: Grafcet Crouzet

Posté : 28 févr. 2017, 16:48
par Spinler
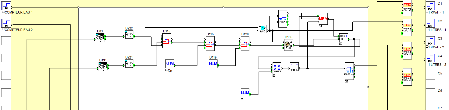
Ci-joint la porgrammation de base
M3.png

Re: Grafcet Crouzet

Posté : 28 févr. 2017, 21:08
par itasoft
Slts,
Si la question est: (une fois 3600 atteint, le comptage doit repartir de 0).

un compteur présélectionné à 3600 en mode cyclique se remet à zéro tout seul arrivé à la valeur de présélection,
ceci dit, pourquoi certaines pulses passent au travers ? , ça veut dire quoi ?

Re: Grafcet Crouzet

Posté : 28 févr. 2017, 21:10
par Christian
Bonjour,

Avez vous le programme d'origine ?

Quel est la fréquence des impulsions en entrée ?

En premier je vais essayer de comprendre pourquoi il y a une perte d'impulsion.

Cordialement

Re: Grafcet Crouzet

Posté : 01 mars 2017, 09:27
par Spinler
@ itasoft :
Actuellement, une fois le comptage arrivé à 3600 (pour comptage kW/h)il reprend de 0.

Le but étant de passer W et non plus en kW, j''avais pensé passer de 3600 à 360.
Cependant suivant mon delta de température entre l'entrée et la sortie de mes sondes, ma valeur de pulse dépasse 360.

Afin de corriger ma marge d'erreur, le but est d'intégrer dans ce comptage une soustraction de 360 (une fois arrivé à 2000 par exemple) pour avoir un résultat affiné lors de l'envoi de mon pulse énergie.


@ Christian :
J'ai mis un imprime écran avec les blocs fonctions utilisés.
La fréquence de mes impulsions se font avec les impulsions (par litre) de mon compteur d'eau et le résultat de la formule du comptage d'énergie.

A chaque litre d'eau, mon bloc mémoire s'incrémente de la valeur d'énergie calculée.
Le problème quand on passe en W et non plus kW est que si mon delta de température est élevé, par exemple 50°, cela me donne des valeurs de pulses importantes et donc à chaque pulses je compte une valeur d'énergie. (Pour l'exemple du delta de 50°, chaque valeur d'énergie vaut 209, donc 2 pulses dépassant 360, cela me donne 2 impulsions "valeur énergie" alors qu'en réalité il y en a eu 1,5.)

Re: Grafcet Crouzet

Posté : 01 mars 2017, 09:36
par Francisco
J'ai pas compris.
C'est quoi le but final?

Re: Grafcet Crouzet

Posté : 06 mars 2017, 15:29
par Spinler
Salut,

Désolé pour le temps de réponse, le but est de réaliser un comptage d'énergie en remplaçant ce dernier par un compteur d'eau, 2 sondes et une formule de calcul.

Normalement c'est bon, j'ai trouvé un grafcet qui fonctionne.