Interrogation Bobine à manque de tension

Partie du forum pour tout ce qui concerne la partie électricité et électrotechnique dans l'industrie. Forum, conseil, astuce et entraide sur l'électricité industrielle et l'électrotechnique. Aide à la résolution de problèmes et dépannage.
Répondre
MaX1Mu55
Code son premier grafcet
Code son premier grafcet
Messages : 43
Enregistré le : 26 juil. 2021, 08:26

Interrogation Bobine à manque de tension

Message par MaX1Mu55 »

Bonjour,

Je suis en train de monter un Coffret avec une prise 3P+N+T 63A.
Sur ces prises il y a un fil pilote, couplé à une bobine à manque de tension, cela permet de couper la charge lors du retrait de la fiche 3P+N+T 63A.

J'ai cependant un problème au niveau du câblage. Je me sens un peu "nul" à poser ce genre de question.

En me référant au site Schneider je dois respecter le Schéma de gauche : https://www.se.com/fr/fr/faqs/FA339161/

Ce qui donne ça selon moi : (le voyant nous permet juste d'avoir l'indication que le coffret est sous tension)

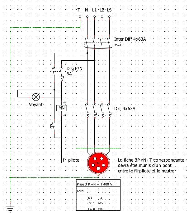
Image

Si je respecte ce schéma de câblage, quand je remets la fiche 3P+N+T 63A, impossible de réarmer le disjoncteur 63A...

Du coup, je suis obligé de mettre un bouton poussoir de cette façon :

Image

Ainsi, après remise en place de la fiche 3P+N+T 63A , j'appuie sur le bouton poussoir, je remonte le disjoncteur 63A, et quand je lâche le bouton mon disjoncteur reste bien en place et plus de problème.

Je pense cependant qu'il existe une autre solution. Schneider ne recommande pas d'utiliser un bouton poussoir...

Merci d'avance pour votre retour.
Cordialement,
Maxime.
philou77
Mi homme - Mi automate
Mi homme - Mi automate
Messages : 2142
Enregistré le : 21 oct. 2015, 10:00
Localisation : Ile de France

Re: Interrogation Bobine à manque de tension

Message par philou77 »

Salut,

1- respecte le schéma de câblage initial.le voyant est en // sur la bobine.

2- as-tu bien placé un shunt entre le neutre et le plot pilote dans la prise mâle ( celle qui est au bout du câble) ?

Aucune raison que cela ne fonctionne pas si tu respectes ces 2 points.

Cordialement
Si vous avez compris tout ce que je viens d'écrire, c'est que j'ai dû faire une erreur quelque part ! :D
DurandO
Maître du binaire
Maître du binaire
Messages : 482
Enregistré le : 21 mars 2021, 15:31

Re: Interrogation Bobine à manque de tension

Message par DurandO »

Bonjour,
MaX1Mu55 a écrit : 23 févr. 2024, 11:37
Image

Si je respecte ce schéma de câblage, quand je remets la fiche 3P+N+T 63A, impossible de réarmer le disjoncteur 63A...
Normal puisque ton Neutre même une fois la prise connectée est coupé par Disjoncteur 63A (c'est par ailleurs un contacteur que me j'attendais à voir ici).

Dans l'exemple Schneider, le contacteur ne coupe que les phases L1, L2, L3.
MaX1Mu55
Code son premier grafcet
Code son premier grafcet
Messages : 43
Enregistré le : 26 juil. 2021, 08:26

Re: Interrogation Bobine à manque de tension

Message par MaX1Mu55 »

@philou77 :

1. En effet le voyant n'est pas mis correctement dans mon schéma mais ce n'est pas le plus important je pense. Ce n'est pas lui qui va me faire fonctionner la bobine.

2. Oui pour le shunt, j'ai bien un pont entre le fil pilote et le neutre dans la prise male 63A

@ DurandO :

En effet, je comprends, c'est donc logique que ça ne marche pas.
Donc sur chaque coffret que je fais avec un prise 63A, je devrais mettre la bobine MN sur un contacteur et non sur un disjoncteur. Le disjoncteur serait donc "à part". Je n'ai presque jamais vue ça :oops:

C'est quand même bien pratique les prise Inter legrand... Dommage que ça soit si cher et pas encore démocratisé. Pas besoin de s'embêter avec une bobine MN au moins.

Et pour info. Je fais aussi des montages en EATON.
Chez EATON, la bobine à manque dispose d'un petit bouton poussoir (intégré au module).
Ainsi, pour réarmer le disjoncteur, il suffit d'appuyer sur ce petit bouton, de remonter le disjoncteur, et hop aucun soucis.
https://www.eaton.com/fr/fr-fr/skuPage.248289.html

Ainsi, le schéma posté dans le premier poste fonctionne sans problème.
philou77
Mi homme - Mi automate
Mi homme - Mi automate
Messages : 2142
Enregistré le : 21 oct. 2015, 10:00
Localisation : Ile de France

Re: Interrogation Bobine à manque de tension

Message par philou77 »

Salut !
Il suffit de ne pas couper le neutre avec le contacteur ( comme te l’a dit DurandO).

Et tu pourras réarmer ton disjoncteur sans soucis.
Si vous avez compris tout ce que je viens d'écrire, c'est que j'ai dû faire une erreur quelque part ! :D
MaX1Mu55
Code son premier grafcet
Code son premier grafcet
Messages : 43
Enregistré le : 26 juil. 2021, 08:26

Re: Interrogation Bobine à manque de tension

Message par MaX1Mu55 »

philou77 a écrit : 03 avr. 2024, 12:52 Salut !
Il suffit de ne pas couper le neutre avec le contacteur ( comme te l’a dit DurandO).

Et tu pourras réarmer ton disjoncteur sans soucis.
Donc si je ne mets pas de contacteur je vais toujours avoir le même soucis :cry:

Car avec une prise 3P+N+T protégée par disjoncteur 4P, le neutre est forcément coupé.

Je pars peut être dans la mauvaise directement depuis le début. Mais je n'ai jamais vue de coffret de prises avec des prises 63A disposant d'un contacteur + bobine MN...
Damdam307
Forcené des structures
Forcené des structures
Messages : 173
Enregistré le : 26 sept. 2022, 19:48
Localisation : Haute Saône

Re: Interrogation Bobine à manque de tension

Message par Damdam307 »

Bonjour,
Le contacteur est un organe de commande contrairement au disjoncteur qui lui assure la protection.
Voici comment j'aurais câbler le coffret sans avoir à réarmer à chaque déconnexion de la prise.
Le petit + serais d'ajouter une tempo au travail afin d'éviter des amorçages à la connexion ainsi que l'effet mitraillette du contacteur principal.
PC.PILOT.PNG
PC.PILOT.PNG (10.45 Kio) Vu 8503 fois
Répondre