Comptage d'impulsions MPP

Forum traitant des automates industriels de marque Omron
MartinB
Apprend le binaire
Apprend le binaire
Messages : 9
Enregistré le : 14 juin 2019, 16:09

Re: Comptage d'impulsions MPP

Message par MartinB »

Bonjour,

D'accord. Etant donné que j'ai un capteur inductif positionné à 2m du sol je vais donc essayer d'utiliser le mode absolu avec une prise à l'origine en ce point.
Pour INI je l'ai intégré avec le bouton STOP au cas où :D
MartinB
Apprend le binaire
Apprend le binaire
Messages : 9
Enregistré le : 14 juin 2019, 16:09

Re: Comptage d'impulsions MPP

Message par MartinB »

Bonjour,

J'ai réussi à intégrer mon capteur inductif et ainsi créer une origine avec la fonction INI. J'utilise donc le mode absolu.
Un petit problème subsiste, lorsque j'appuie sur mon bouton Montée, le compteur décrémente le nombre d'impulsions, et à l'inverse en Descente, il incrémente. J'ai regardé l'aide en ligne pour PRV(881) et j'ai essayé de changer les paramètres de ma sortie 0 mais aucun résultat.

D'autre part, pour la fonction 7SEG, j'ai regardé l'aide en ligne et je ne comprend pas l'exemple de câblage proposé pour une conversion à 4 chiffres (voir fichier joint).
Si je veux afficher mon résultat à trois chiffres sur des afficheurs 7 segments à anode commune, j'ai besoin de 21 sorties sauf si je fais du multiplexage.
Sur le schéma, j'ai l'impression que les afficheurs n'ont qu'une entrée pour le chiffre et une pour le verrouillage (LATCH). Cela veut il dire que les afficheurs gèrent eux même le multiplexage ?
Comme vous pouvez le constater je suis un peu perdu.

En vous remerciant par avance pour votre réponse.
philou77
Mi homme - Mi automate
Mi homme - Mi automate
Messages : 2142
Enregistré le : 21 oct. 2015, 10:00
Localisation : Ile de France

Re: Comptage d'impulsions MPP

Message par philou77 »

Salut !

Ton origine est définie à quelle valeur ?

en mode absolu, l'automate détermine le sens tout seul avec la position demandée et l'origine !

si le comptage est inversé, faut inverser le moteur (inverse une paire sur ton moteur pas à pas)
Le comptage ne change pas, le sens moteur oui !
Ou tu peux peut être inverser DIR sur ton driver !
ET bien sûr tes boutons (montée devient descente et descente devient montée.

autre solution (logicelle) multiplie ta valeur PV par -1 pour l'inverser , et utilise le résultat pour l'affichage !

Pour les afficheurs, c'est bien du multiplexage..
4 sorties pour coder le chiffre (communes à tous les afficheurs)
1 sortie LATCH pour chaque afficheur !
la fonction gère toute seule l'envoi du bon chiffre avec le bon latch !
Il faut des afficheurs qui ont la fonction LATCH sinon ça marchera pas !
Si vous avez compris tout ce que je viens d'écrire, c'est que j'ai dû faire une erreur quelque part ! :D
MartinB
Apprend le binaire
Apprend le binaire
Messages : 9
Enregistré le : 14 juin 2019, 16:09

Re: Comptage d'impulsions MPP

Message par MartinB »

Bonjour,

La valeur de mon origine est définie sur 1500 impulsions lorsque ma barre rencontre le capteur inductif ce qui correspond à environ 2m du sole si on reprend la conversion que j'avais proposée précédemment.

Je vais essayer de régler le problème du comptage avec vos conseils.

Pour les afficheurs, cette fonction 7SEG reste encore un peu floue mais je continue d'y réfléchir. Je cherche des références d'afficheurs qui possèdent cette fonction LATCH.

Et je met ici le schéma que j'ai oublié de mettre avant.

Merci !
Fichiers joints
Capture.PNG
philou77
Mi homme - Mi automate
Mi homme - Mi automate
Messages : 2142
Enregistré le : 21 oct. 2015, 10:00
Localisation : Ile de France

Re: Comptage d'impulsions MPP

Message par philou77 »

Dans l'image,

LE0, LE1, LE2, LE33 sont les latchs il sont uniques (1par digit d'afficheur)

D0,D1, D2, D3, sont les 4 sorties qui code le digit
(chaque sortie automate va à chaque entrée 2^0, 2^1,2^2,2^3)

la fonction :
- code les chiffres sur LE0..LE3
-Positionne le bon LAtch pour que l'afficheur concerné (et seulement lui) mémorise la valeur !

- Elle code le nombre (2x4 digit) DEUX PAR DEUX
-1 et 4
-2 et 5
-3 et 6
-4 et 8

C'est pour cela que tu as 2x4 digits et seulement 4 latch !
Si vous avez compris tout ce que je viens d'écrire, c'est que j'ai dû faire une erreur quelque part ! :D
Avatar du membre
itasoft
Mi homme - Mi automate
Mi homme - Mi automate
Messages : 7806
Enregistré le : 20 oct. 2015, 10:15
Localisation : Lyon
Contact :

Re: Comptage d'impulsions MPP

Message par itasoft »

slts,
c'est un afficheur BCD mais il faut programmer les sorties L0, L1,L2,L3 pour faire le multi-plexage , je présume que c'est des sorties statiques on doit pouvoir les faire pédaler rapidement mais pas sur que ça puisse faire 4 tours en moins de 25 ms sinon il faut des segments indépendants sur 16 sorties
exemple:
Visu_BCD.JPG
Automaticien privé (de tout)
itasoft@free.fr
MartinB
Apprend le binaire
Apprend le binaire
Messages : 9
Enregistré le : 14 juin 2019, 16:09

Re: Comptage d'impulsions MPP

Message par MartinB »

Bonjour,

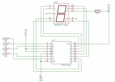
Donc si j'ai bien compris, il faudrait que j'ajoute 3 décodeurs BCD (je veux afficher sur 3 digits) ainsi que mes 3 afficheurs comme ci dessous en "pontant" D0 à D3 et en récupérant le latch de chaque décodeur pour le renvoyer dans l'automate ?

Vous me dites qu'il faut programmer les latchs L0 à L3 mais je pensais que la fonction 7SEG faisait déjà un multiplexage ?

Mon automate possède 16 sorties transistors PNP.

Merci pour vos réponses.
Fichiers joints
Capture.PNG
philou77
Mi homme - Mi automate
Mi homme - Mi automate
Messages : 2142
Enregistré le : 21 oct. 2015, 10:00
Localisation : Ile de France

Re: Comptage d'impulsions MPP

Message par philou77 »

Salut !

OUI LA FONCTION 7SEG FAIT LE MULTIPLEXAGE ET CODE EN BCD !

donc il te faut juste des afficheurs 7 segments BCD avec entrée LATCH et oui, il faut ponter D0 à D3

ITASOFT, pour info, il faut 12 cycles automate pour afficher les valeurs
Si vous avez compris tout ce que je viens d'écrire, c'est que j'ai dû faire une erreur quelque part ! :D
Avatar du membre
itasoft
Mi homme - Mi automate
Mi homme - Mi automate
Messages : 7806
Enregistré le : 20 oct. 2015, 10:15
Localisation : Lyon
Contact :

Re: Comptage d'impulsions MPP

Message par itasoft »

il faut 12 cycles automate pour afficher les valeurs

12 cycles ça me parait pas assez rapide pour le multiplexage ??
Automaticien privé (de tout)
itasoft@free.fr
philou77
Mi homme - Mi automate
Mi homme - Mi automate
Messages : 2142
Enregistré le : 21 oct. 2015, 10:00
Localisation : Ile de France

Re: Comptage d'impulsions MPP

Message par philou77 »

Yes c'est pas trop rapide, mais on peut rien y faire..c'est dans le cas le plus défavorable avec 8 afficheurs !

l'automate pédale assez fort quand même...- de 10ms en général

de plus faut avoir le latch suffisamment longtemps ;)
Si vous avez compris tout ce que je viens d'écrire, c'est que j'ai dû faire une erreur quelque part ! :D
Répondre