Les fusibles sont bons, je pense effectivement qu’un autre système serait plus simple, mais c’est au niveau des files du moteur, comment je peux reconnais celui de fin de course haut/bas etc.. ?
Merci de vos réponses
Branchement Moteur Becker porte indus. automatique
- itasoft
- Mi homme - Mi automate

- Messages : 7805
- Enregistré le : 20 oct. 2015, 10:15
- Localisation : Lyon
- Contact :
Re: Branchement Moteur Becker porte indus. automatique
slts,
sans la documentation ça va pas être simple, il faut tout démonter pour voir ou vont les fils.
ou attendre que quelqu’un qui as la Doc ou qui connait se manifeste.
A la grosse Je dirait qu'il doit y avoir :
3 fils pour le moteur
2 fils pour chaque Fin de course=4 fils
2 fils pour le frein de blocage
1 fil pour la terre
sans la documentation ça va pas être simple, il faut tout démonter pour voir ou vont les fils.
ou attendre que quelqu’un qui as la Doc ou qui connait se manifeste.
A la grosse Je dirait qu'il doit y avoir :
3 fils pour le moteur
2 fils pour chaque Fin de course=4 fils
2 fils pour le frein de blocage
1 fil pour la terre
Automaticien privé (de tout)
itasoft@free.fr
itasoft@free.fr
- itasoft
- Mi homme - Mi automate

- Messages : 7805
- Enregistré le : 20 oct. 2015, 10:15
- Localisation : Lyon
- Contact :
Re: Branchement Moteur Becker porte indus. automatique
slts,
ils se peut que ils ne soient pas tous utilisés, combien ne sont pas utilisés (le bout coupé et pas dénudé) ceci dit si on as pas la notice on ne peut pas savoir à quoi ça correspond à moins de connaitre ou de tout démonter pour voir ou vont les fils
ils se peut que ils ne soient pas tous utilisés, combien ne sont pas utilisés (le bout coupé et pas dénudé) ceci dit si on as pas la notice on ne peut pas savoir à quoi ça correspond à moins de connaitre ou de tout démonter pour voir ou vont les fils
Automaticien privé (de tout)
itasoft@free.fr
itasoft@free.fr
Re: Branchement Moteur Becker porte indus. automatique
Bonjour a tous! J'ai du nouveau j'ai démonté le moteur pour voir ou vont les fils, et ça donne ça;
Fil 1: Phase L1
Fil 2: Phase L2
Fil 3: Phase L3
Fil 4: Neutre
Fil 5: Neutre
Fil 6: Entrée (sur commun) sur le Micro switch 16A 250V Numero 4
Fil 7: Entrée (sur commun) sur le Micro switch 16A 250V Numero 2
Fil 8: Sortie NO sur le Micro switch 16A 250V Numero 4
Fil 9: Sortie NO sur le Micro switch 16A 250V Numero 2
Fil 10: Sortie NF sur le Micro switch 16A 250V Numero 4
Fil 11: Sortie NF sur le Micro switch 16A 250V Numero 2
J'imagine que les fils 6 à 11 servent aux fin de courses mais si quelqu'un pouvait m'éclairer à quoi servent t-il exactement ? Et comment je pourrais brancher tout ça sur un boitier simple de monté/descente de portail avec ARU. Et sur l'alimentions j'imagine que je dois faire un montage en étoile pour avois mes 230V sur chaque phase ?
Je vous joint des photos des 4 Micro switch et leurs connexions, et la connexion des 3 phases. Merci de votre aide !



Fil 1: Phase L1
Fil 2: Phase L2
Fil 3: Phase L3
Fil 4: Neutre
Fil 5: Neutre
Fil 6: Entrée (sur commun) sur le Micro switch 16A 250V Numero 4
Fil 7: Entrée (sur commun) sur le Micro switch 16A 250V Numero 2
Fil 8: Sortie NO sur le Micro switch 16A 250V Numero 4
Fil 9: Sortie NO sur le Micro switch 16A 250V Numero 2
Fil 10: Sortie NF sur le Micro switch 16A 250V Numero 4
Fil 11: Sortie NF sur le Micro switch 16A 250V Numero 2
J'imagine que les fils 6 à 11 servent aux fin de courses mais si quelqu'un pouvait m'éclairer à quoi servent t-il exactement ? Et comment je pourrais brancher tout ça sur un boitier simple de monté/descente de portail avec ARU. Et sur l'alimentions j'imagine que je dois faire un montage en étoile pour avois mes 230V sur chaque phase ?
Je vous joint des photos des 4 Micro switch et leurs connexions, et la connexion des 3 phases. Merci de votre aide !



- itasoft
- Mi homme - Mi automate

- Messages : 7805
- Enregistré le : 20 oct. 2015, 10:15
- Localisation : Lyon
- Contact :
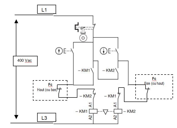
Re: Branchement Moteur Becker porte indus. automatique
slts,
je sais pas pourquoi ya 4 Fc (fin de course) disons que le schéma du coffret à modifier pour mettre les Fc haut et bas
----------clic zoom------- -------
Et sur le moteur j'imagine que je dois faire un montage en étoile pour avois mes 400V sur chaque phase ?
je sais pas pourquoi ya 4 Fc (fin de course) disons que le schéma du coffret à modifier pour mettre les Fc haut et bas
----------clic zoom------- -------
Et sur le moteur j'imagine que je dois faire un montage en étoile pour avois mes 400V sur chaque phase ?
Automaticien privé (de tout)
itasoft@free.fr
itasoft@free.fr






